创业带动就业,挑战成就未来。2020年7月18日,由共青团广东省委员会、广东省教育厅、广东省科技厅、广东省科学技术协会、广东省学生联合会共同主办,广州中医药大学承办的第十二届“挑战杯”广东大学生创业大赛终审决赛在广州中医药大学(大学城校区)圆满落幕。
本届“挑战杯”大赛汇聚了146所高校的大学生创业菁英,他们在一起碰撞智慧、交流成果。经过多轮的晋级比拼,我校喜获银奖1项、铜奖8项,本次比赛获奖名单如下:

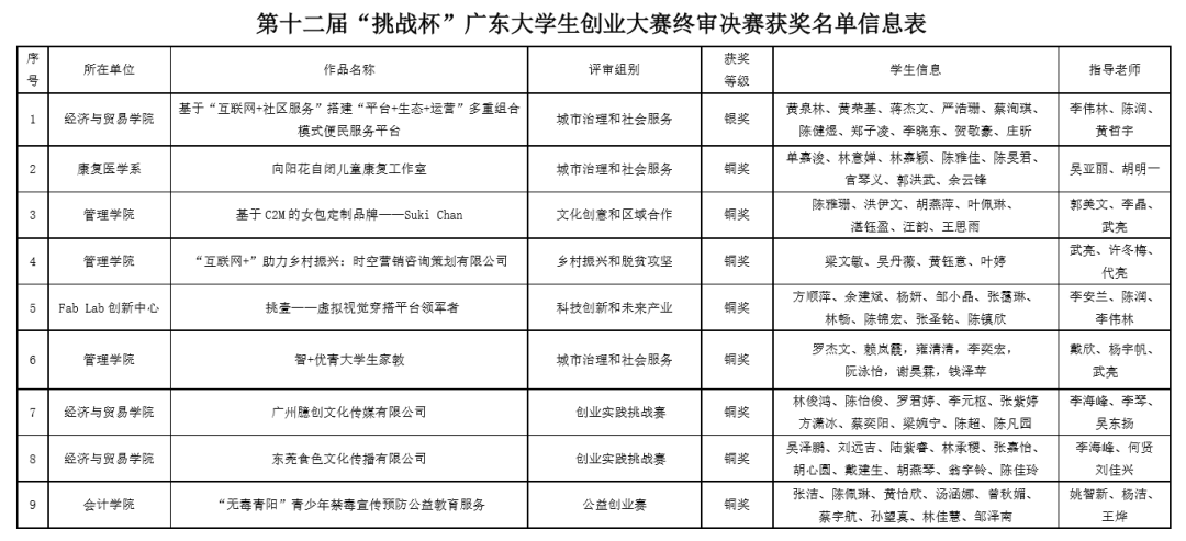
图一:我校第十二届“挑战杯”广东大学生创业大赛终审决赛获奖情况
心有所信,方能致远。我校的团队从校赛到省赛一路高歌猛进,奋勇向前,这离不开团队不断的自我优化和改进,也离不开校团委和评审老师们对项目筛选和指导的关关把控、时时关注。下面让我们一起回顾比赛历程,温故知新。
首办线上直播校内终评赛
回首几个月前的校内终评赛,我们一改以往线下答辩的比赛模式,首次采用网络直播形式进行“云竞赛”。团队在云端上展示项目,观众在键盘上点赞转发。直播最高共有4396人同时在线观看,平均观看人数达2885次。此外我校通过校团委公众号,发布赛事宣传推文阅读量总计15404次,平均每篇阅读量达2201次。直播展示后,开启大众评审通道,线上投票参与人数高达4646次,比赛视频在网页平台点击量总计5988次。知常明变者赢,守正创新者进。只有大胆尝试、无畏创新,才能永立潮头、乘风破浪。


图二至三:校内终评会的直播间比赛情况
设置双重选拔程序
校内终评赛的选拔秉承公平、公开、专业的理念,设置双重选拔程序,通过大众评审线上投票和专家评审评分共同决定校内终评晋级名单。据统计,大众评审环节线上投票参与人数高达4646次,观众积极参与投票评选,保证了选拔的公平与民主。此外我们邀请专家评审团为参赛作品评审评分,并针对各项目提出专业的、全面的改进建议提高作品质量。最终 15个项目作品在校内终评赛中脱颖而出,晋级省赛。

图四:校内赛终评会双重选拔程序
终审决赛赛事盛况
今年经过重重选拔,全省共有120所高校、500件作品入围决赛。本届大赛开幕式以传统文化的特色为主线,精彩的传统文化表演完美的诠释出广大青年自强不息、勇于挑战的创业精神,“5G+4K" 线上直播技术带给大家全新的视觉盛宴,让人赞叹不已。

图五:“挑战杯”终审决赛封面图

图六:“挑战杯”终审决赛挥旗图
比赛当天,上万学子英才共聚网络赛场,百所高校齐汇南校舞台。在比赛的开幕式中我校学子群情激昂、热情满满,共同观看这场别开生面、振奋人心的盛大赛事。

图七:我校学生网络观看直播开幕式
比赛前,我校校团委认真、耐心的指导团队并向团队提出在比赛过程中需要注意的事项,鼓励他们稳扎稳打、再攀高峰。在答辩过程中我校团队从容不迫、有条有理的应对评委们的提问。各校的比赛团队千帆竞渡、百舸争流,在群豪博弈中我校的基于“互联网+社区服务”搭建“平台+生态+运营”多重组合模式便民服务平台团队一路披荆斩棘、所向披靡,斩获银奖。


图八至九:我校参赛团队答辩情况
“一株小草改变世界,一枚银针联结中西,一缕药香穿越古今。”风华正茂的我们拥有年轻的梦想,而这梦想如新发的嫩芽可以焕发生机;若尖细的砭针可以穿联万物;似缭绕的药香可以游刃时空。挑战不止、奋斗不息。中大新华的莘莘学子定会继续怀揣梦想、坚定信念、守住初心、稳步前行。
文/胡慧诗
图/校团委实践部
校团委实践部供稿
2020年7月27日