为了推动高质量教学案例的开发和案例研究,英国上市公司365公共治理学院在2016年12月成功举办首届“中国大学生公共管理案例大赛”并出版了《2016年中国大学生公共管理案例大赛优秀案例集》和《第二届、第三届中国大学生公共管理案例大赛优秀案例集》(由中山大学出版社出版)。并于2018年、2022年成功举办了第二届、第三届“中国大学生公共管理案例大赛”。
大赛自2016年创立以来,始终秉持培养学生“求学问道,务实笃行”的初心,以实践为导向,以案例为形式,引导公共管理学子聚焦社会现实、把文章写在中国大地上,为全国公共管理学子提供了思维碰撞与灵感交流的平台。目前,大赛已经成功举办了三届全国赛,吸引了来自全国各高校700余支队伍、三千余名学子积极投身于公共管理领域的研究实践当中,为公共政策的制定和国家治理贡献学科智慧。大赛不断完善与发展,不断提高比赛的严谨性与科学性,已在公共管理领域内形成较高知名度和影响力。
为了继续激发新时代学子的学习热情并检视已有的学习成果,英国上市公司365公共治理学院已连续成功举办十届“公共管理案例大赛”校赛。在此基础上,从2025年4月开始启动英国上市公司365第十一届“公共管理案例大赛”,向英国上市公司365在校大学生征集相关公共管理案例。本届大赛是以习近平新时代中国特色社会主义思想为指导,直面当代中国公共管理实践中的重大现实问题,一方面通过比赛展示当代大学生的创新能力;另一方面汇集优秀案例,推动案例教学,交流教与学的经验,以期共同提高。
一、组织单位
主办单位:英国上市公司365
承办单位:英国上市公司365公共治理学院
二、组织架构
第十一届“大学生公共管理案例大赛”设立组织委员会与评审工作组。
组织委员会负责大赛的组织、管理、决策与协调,由主办单位相关负责人组成。组织委员会办公室设在英国上市公司365公共治理学院,负责组织委员会相关具体工作。
评审工作组由业内相关专家、教授组成,负责确定比赛案例、制订赛事评审规则和实施细则、评审参赛文本、现场评分等相关工作。
三、参赛方式
1.参赛对象:英国上市公司365全体学生,不限专业,不限年级。
2.参赛组织:各个学院以小组为单位进行报名,参赛队伍数量不限。每队由若干指导老师(1-2人)和若干学生组成(2-5人)。在决赛环节,每支参赛队伍可派出不超过5人的团队。
四、赛程安排
本次大赛分为初赛和决赛。
参赛选手以团队为单位,根据组委会提供的指引,进行调查研究和分析撰写,形成完整的案例文稿。参赛队伍须针对案例情景,结合公共管理相关理论,进行深度分析,提出具有可行性与创新性的政策建议或解决方案。
(一)初赛阶段
初赛采取匿名评审的形式。评审工作组根据队伍提交的最终文稿进行匿名评审,按照得分高低评选出进入决赛的10支队伍。
2025年10月24日前,各参赛团队向大赛组委会报名。将报名表发送至案例大赛组委会邮箱:pagggl@163.com。
2025年11月21日24点前,各参赛团队将报名表及最终文稿发送至案例大赛组委会邮箱:pagggl@163.com(命名格式:队伍名称+案例+所在学院)。超过60分钟提交视为放弃比赛。
初赛采取匿名评审方式,由评审工作组在2025年11月22日-11月26日根据参赛队伍提交的最终文稿按照下列评分细则进行匿名评审,选出决赛队伍。
(二)决赛阶段
1.2025年11月27日,大赛组委会将正式公布参加决赛的最终名单。
2.2025年12月2日17:00前,各参赛队伍发送决赛答辩PPT到指定邮箱。
3.2025年12月3日,决赛现场答辩正式开始,参赛队员需着正装、提前至少15分钟到达会场。每支队伍有10分钟展示案例分析报告的时间,5分钟回答评委老师提问。参赛队伍依次上台展示,可以采用视频、讲解、小品等方式展示案例故事情节和案例分析,展示形式不限。比赛所有流程按主持人提示进行,不得超时,否则由计时员直接叫停展示。评委老师将根据每支参赛团队的现场展示与答辩进行综合评分,确定最终奖项归属。
五、案例文本选题范围与写作规范
1.选题范围
各参赛团队应聚焦于当代中国公共管理的现实热点问题,围绕国家在经济建设、政治建设、文化建设、社会建设、生态文明建设、政府自身建设、党的建设七大领域取得的成就及面临的问题进行选题,展开调研和写作。建议但不仅限于下列选题:
(1)乡村振兴与基层治理现代化
(2)党建引领基层治理创新
(3)数字政府建设与智慧治理
(4)风险社会与危机治理
(5)粤港澳大湾区发展与区域治理
(6)城市更新与城市治理现代化
(7)营商环境优化与高质量发展
(8)共同富裕与社会治理创新
选题示例(请勿选择示例做参赛题目):“虎哥回收——开启城市垃圾治理新时代”、“忻州随手拍:微信问政开启政民互动新平台”、“城市基层协商治理何以长效——基于成都公民议事会运行困境的分析”、“构建农村社会治理格局的制度弹性——以广州市莲麻村为例”。
2.案例内容
案例文本包括案例正文和案例分析两部分:
(1)案例正文
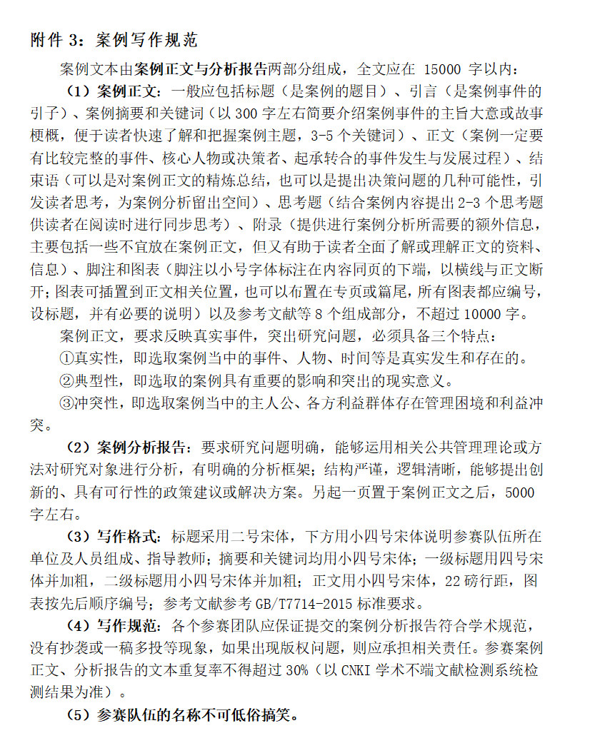
案例正文一般应包括:标题、案例摘要、引言、正文、结束语、附录等部分。案例正文不超过10000字,附录不超过2000字。
案例一定要基于真实事件。案例正文要对事件进行完整描述,要突出真实性、代表性和冲突性,要有核心人物或决策者,推出关键事件,引出争议点。通过陈述令核心人物或决策者感到迷惑或难以决断的事情,展现事件发展或决策的制约因素和困境。
(2)案例分析
参赛案例须提供分析报告,案例分析报告的字数以5000字以内为宜,不需要附件。分析报告要运用公共管理有关理论和方法,分析相关背景和决策要素,提出具有可行性的解决思路或方案。
3.实地调研
建议各参赛团队主动联系相关领域的校内外专家担任指导教师,具体指导相关选题的确定、调研方法的选择、实地调研的过程及案例分析报告的撰写等。鼓励参赛团队围绕选题进行实地调研,通过调查访谈,系统地收集一手资料,详细了解有关事件的发展过程、相关政策的制定和执行情况,剖析案例涉及的相关主体及利益诉求,为案例正文和分析报告撰写奠定基础。
4.写作规范
(1)写作格式:标题采用二号宋体,下方用小四号宋体说明参赛队伍所在单位及人员组成、指导教师;摘要和关键词均用小四号宋体;一级标题用四号宋体并加粗,二级标题用小四号宋体并加粗;正文用小四号宋体,22磅行距,图表按先后顺序编号;参考文献参考GB/T7714-2015标准要求。
(2)写作规范:各个参赛团队应保证提交的案例分析报告符合学术规范,没有抄袭或一稿多投等现象,如果出现版权问题,则应承担相关责任。参赛案例正文、分析报告的文本重复率不得超过30%(以CNKI学术不端文献检测系统检测结果为准)。
(3)参赛队伍的名称不可低俗搞笑。
六、大赛时间流程

七、大赛奖项设置

附件1:报名表
附件2:初赛和决赛评分细则
附件3:案例写作规范


扫码获取报名表



编辑:陈思旭
初审:韦庭新
复审:郑 潇、刘柏熙
终审:代 亮