青春无畏向上
勇攀创新高峰
2026年“攀登计划”启航
你,准备好了吗?
跟随团团的脚步
解锁“攀登计划”全攻略吧!
PART. 01
“攀登计划”简介
广东大学生科技创新战略专项资金(“攀登计划”专项资金),是广东省政府每年从财政经费预算中划拨专门用于培育提升广东大学生科技创新能力的专项资金。每年在全省遴选、培育和资助大学生科技创新团队开展具有前沿性、开创性的科技创新实践研究。项目通过培育、孵化、竞赛、提升等形式,鼓励大学生参与到科技创新中,并为广东省培养一批具有创新精神和创新能力的青年大学生。
PART. 02
申报项目类别
项目类别聚焦助力实施“百县千镇万村高质量发展工程”的科创实践研究,具体包括产业发展、文化建设、公共服务、科技服务四类。
1.产业发展
围绕岭南特色产业、海洋产业、乡村集体经济等,通过科技赋能、创意转化、市场运营等方式,助力推动地方新型工业化、信息化、城镇化、农业现代化转型升级。
2.文化建设
围绕中华优秀传统文化、非物质文化遗产、历史建筑、特色文化产业等,开发系列文化产品,打造线下文化阵地,助力推动岭南文化创新发展。
3.公共服务
围绕规划设计、教育医疗、法律法治、创新创业、绿美广东建设等,聚焦群众急难愁盼积极建言献策,助力推动基层公共服务和社会治理现代化。
4.科技服务
围绕县域科技攻关、科创落地、科学普及等,在县域“产业链”“人才链” “创新链” 发展上提供支持,助力打通县域科创“最后一公里”和科创人才队伍建设。
PART. 03
项目资助等级
项目资助等级分为“重点项目”和“一般项目”两类。重点项目每个资助10万元,一般项目每个资助3万元。
资金“引擎”为“攀登计划”加力
点亮我校创新星空
此刻,团团邀你一同欣赏
我校“攀登者”们的
创新风采秀!

图1:2025年“攀登计划”立项名单

图2:2024年“攀登计划”立项名单

图3:近6年我校“攀登计划”立项情况
看完这份亮眼的成绩单
同学们是不是已经
摩拳擦掌、跃跃欲试啦?
接下来就跟着团团
深入了解“攀登计划”的
详细申报流程吧!
PART. 04
申报对象
英国上市公司365全日制在校本科生
PART. 05
申报要求
(一)申报项目须以团队形式申报,且允许跨校组建团队。项目团队学生总人数不超过15人,应建立梯队式人员架构,由高年级学生牵领低年级学生开展研究,可以指定双负责人。每一申报者同年只能申请1个项目。
(二)申报项目实施周期为两年,自立项结果公布之日起算。项目在执行过程中禁止变更项目名称或项目研究方向。
(三)申报项目必须包含实质性的学术科技创新成果,要求具有一定科学性、先进性和现实意义。申报项目须以学生为主设计,独立完成,能够参加展示。项目无知识产权归属纠纷(必须为学生主持的项目)。
(四)申报项目须配备3至5名指导老师,其中至少配备一名35岁以下青年教师。本科及以上项目团队须至少配备一名副高级及以上职称的指导老师,高职项目作品须至少配备一名中级及以上职称的指导老师。
(五)毕业设计和课程设计(论文)、学年论文和学位论文、国际竞赛中获奖的作品、获国家级奖励成果以及立项前获省级及以上财政资助的项目等均不在支持范围之列。
(六)专项资金仅接受学校统一申报,不接受个人单独申报。
(七)申报项目选题要求具有较高学术理论水平、实际应用价值和创新意义。重点鼓励围绕“百县千镇万村高质量发展工程”的四大方向(产业发展/文化建设/公共服务/科技服务)开展研究。
(八)其他申报项目具体要求、分类及资助金额详见《广东省科技创新战略专项资金(大学生科技创新培育)管理办法(2026年修订)》(附件1)
PART. 06
报名方式
(一)点击下方通知阅读原文,获取相关申报材料
(二)各项目负责人依据广东大学生科技创新培育专项资金作品申报书模板填写项目内容后,将电子版申报书交至所在二级团组织。
(三)各二级团组织开展预评审,在11月28日24:00前将电子版申报书和电子版申报汇总表以压缩包形式报送至邮箱:zdxhxtwcxcy@163.com(压缩包命名:院系+2026年“攀登计划”申报汇总)。
(四)后期校团委将邀请专家进行校内评审工作。

https://mp.weixin.qq.com/s?__biz=MzA5NTc2OTgxMQ==&mid=2651095833&idx=1&sn=34f05b4db1a98a3f5ab8eb479b00cd2a&scene=21#wechat_redirect
PART. 07
往届优秀立项申报书参考模板









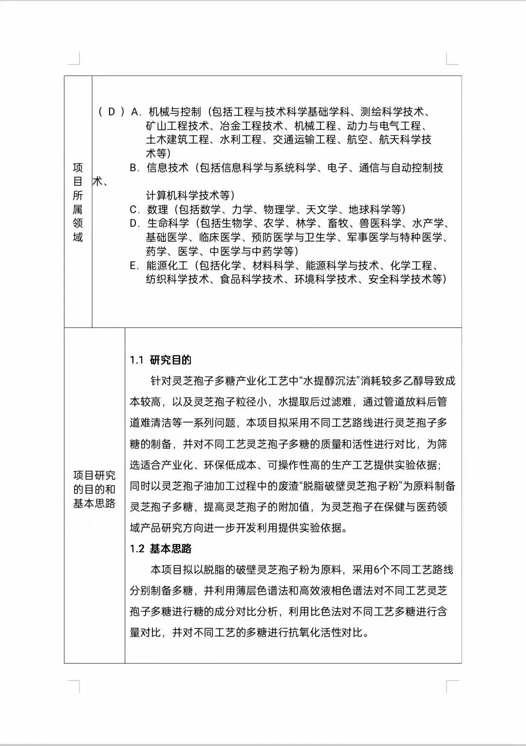
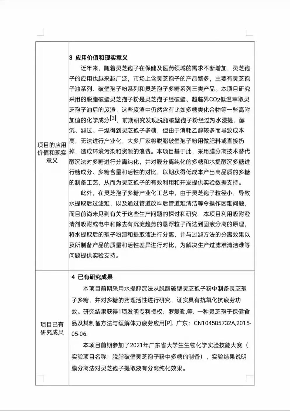
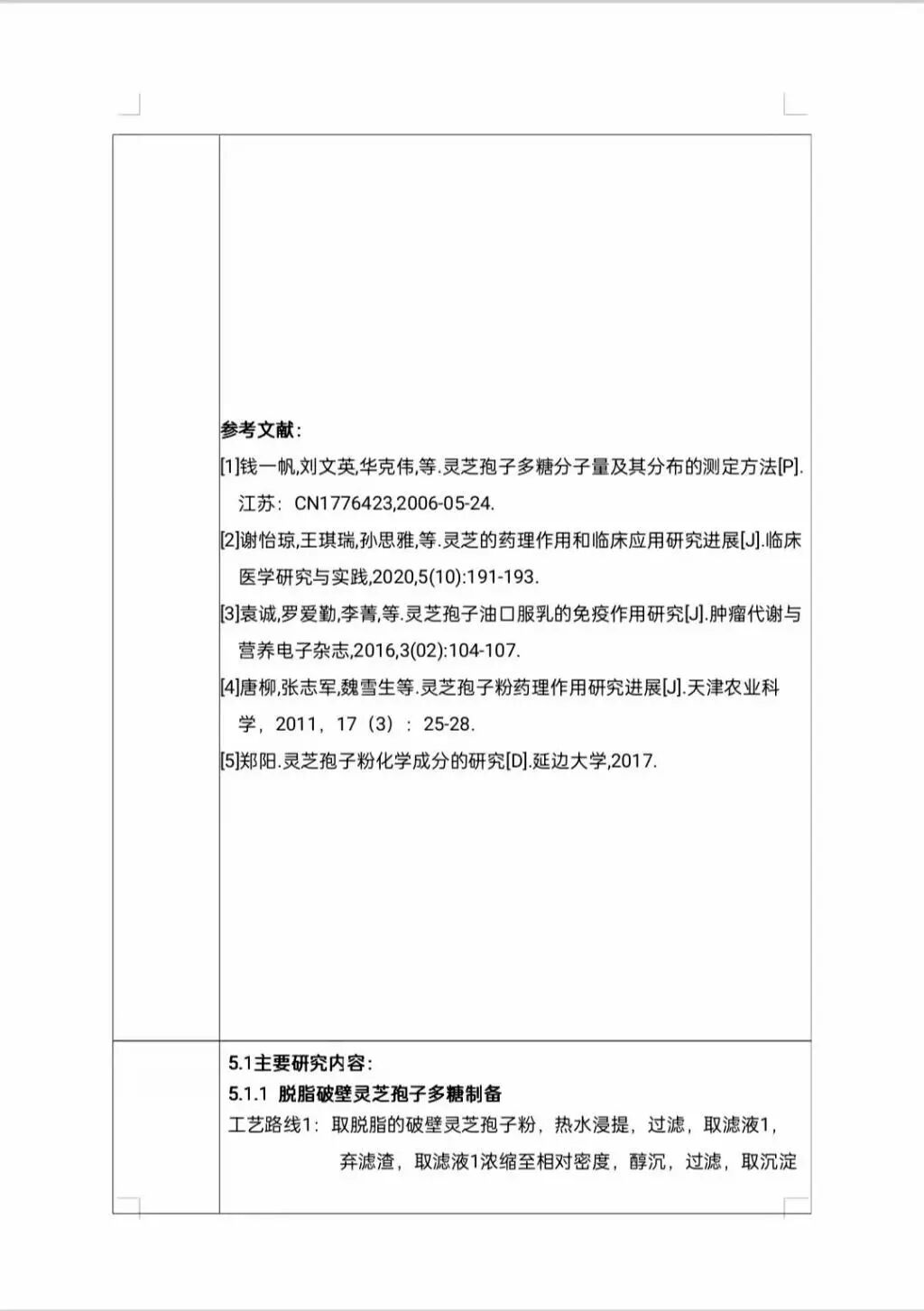
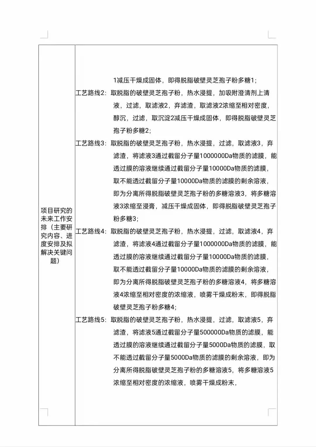
图4-图12:往届优秀立项申报书模板参考
PART. 08
注意事项
(一)申报项目必须符合国家和省关于高校科研学术行为的有关规定和程序。项目申报人(负责人)、参与人有伪造或者变造申请材料的,撤销当年申请项目资格;申报项目已决定资助的,撤销原资助决定,追回已拨付的专项资助经费。
(二)剽窃他人科学研究成果或者在科学研究中有弄虚作假等情节严重的行为,一经查实,由团省委直接做出终止资助项目实施的决定。
(三)有以上违法情形之一的,5年之内不得申请或者参与申请广东省科技创新战略专项资金项目。
(四)项目专项资金使用须严格遵循《管理办法》第二十四条规定范围(科研业务费/差旅会议费等),严禁用于无关支出。结项时需提交资金支出明细表、进度表、大额支出凭证等资料,未达标项目将削减下年度资助指标。
青春无畏向上
勇攀创新高峰
2026年“攀登计划”启航
你,准备好了吗?
跟随团团的脚步
解锁“攀登计划”全攻略吧!
想了解更多“攀登计划”
扫描下方二维码加入咨询群~

文:包福阳
图:校团委实践部大学生创新创业活动服务中心
编辑:余海岚、张 翌、詹馨瑜
初审:韦庭新
复审:郑 潇、刘幸怡
终审:代 亮